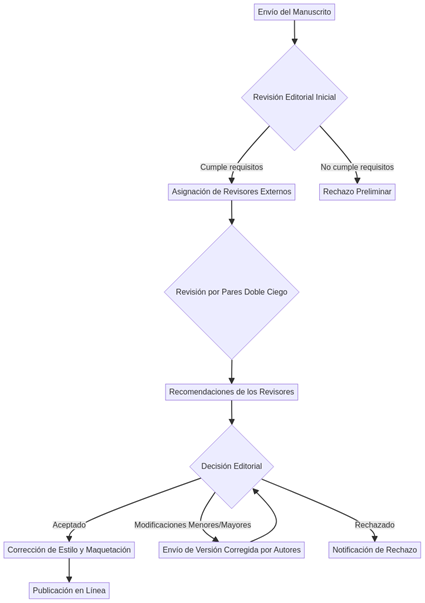
Proceso de revisión por pares
La revista emplea un sistema de revisión por pares doble ciego, donde se preserva el anonimato tanto de los autores como de los revisores para garantizar una evaluación objetiva y sin sesgos.
Fases del Proceso
El proceso editorial sigue las siguientes fases:
- Recepción y Verificación Inicial (Desk Review): El equipo editorial realiza una revisión preliminar para verificar que el manuscrito cumple con el enfoque, alcance y las directrices para autores de la revista. Se utiliza un software antiplagio para asegurar la originalidad del trabajo. Los manuscritos que no cumplan con estos requisitos serán rechazados sin pasar a revisión externa.
- Asignación de Revisores: Si el manuscrito supera la revisión inicial, el Editor a cargo asignará un mínimo de dos revisores externos, expertos en el área temática del artículo.
- Revisión por Pares: Los revisores evalúan la calidad, originalidad, rigor metodológico y relevancia del manuscrito, y emiten una recomendación al editor. Las posibles recomendaciones son:
- Aceptar sin cambios.
- Aceptar con modificaciones menores.
- Aceptar con modificaciones mayores.
- Decisión Editorial: El Editor, basándose en las recomendaciones de los revisores y su propio criterio, tomará una decisión final, la cual será comunicada a los autores junto con los comentarios anonimizados de los revisores.
- Proceso de Corrección: Si se requieren modificaciones, los autores deberán enviar una nueva versión del manuscrito junto con una carta de respuesta detallando los cambios realizados en función de cada uno de los comentarios de los revisores.
- Maquetación y Publicación: Una vez aceptado el manuscrito, pasará al proceso de corrección de estilo, maquetación y publicación final.
Diagrama de Flujo del Proceso Editorial

Tiempos Estimados
|
Etapa del Proceso |
Tiempo Estimado |
|
Verificación Inicial |
1-2 semanas |
|
Asignación y Revisión por Pares |
8-12 semanas |
|
Decisión Editorial |
1-2 semanas |
|
Proceso de Corrección (si aplica) |
2-4 semanas |
|
Maquetación y Publicación |
3-4 semanas |
|
Tiempo Total Estimado |
15-20 semanas |
Responsabilidades y Apelaciones
Los autores que deseen apelar una decisión editorial deben dirigir una carta formal al Editor en Jefe, explicando detalladamente los motivos de su apelación. La decisión del Editor en Jefe tras la apelación será definitiva.